

在環保和食品安全驅動下,全球生物農藥市場迎來前所未有的發展機遇。而國內在農藥減量增效、綠色農業、食品安全意識增強以及政策的強力推動下,生物農藥制劑市場也開始明顯發力,逆勢增長,正加速迎來前所未有的發展良機,吸引著眾多資本的跨界布局。
據標普全球預計,2020—2025 年,全球生物農藥行業市場規模將以約 10% 的年復合增長率增長,預計到 2025 年實現 95 億美元市值。而《中國生物產業發展報告 2018》數據顯示,我國生物農藥市場預計 2017 至2022 年的年度復合增長率約為 16%。可以說,生物農藥正在流行。火熱的背景下,我國也積極組織開展了生物農藥及健康植物保護方面的研究和創制,培育出眾多種類豐富的高效生物農藥新產品,涌現出一大批優質的生產企業。但也應該看到,在資本和行業的熱捧之下,產業鏈是否有足夠的空間來消化急速升溫的市場,產品價格、技術壁壘、消費者接受度等限制因素的鐘擺,又會將產業引至何處?
基于此,我們針對國內生物農藥行業企業進行一場深度調研,以期挖掘和展現這個百億增量產業下的挑戰與機遇,為大家帶來一點思考和啟迪。
▌生物賽道火熱
一直以來,生物農藥都是備受全球農化行業關注的潛力股,發展生物農藥是環境的需要,更是時代的需要。尤其是近幾年,在國家推廣農藥減量增效、綠色農業,人們環保意識和消費能力不斷提升的大背景下,國內生物農藥市場持續火熱。在國內,生物農藥的發展已被多次寫入國家級規劃,從 2015 年農業農村部開始實施″低毒生物農藥補貼示范試點″工程、《到 2020 年農藥使用量零增長行動方案》,到今年 5 月 10 日,國家發改委印發《″十四五″生物經濟發展規劃》也提出,要把綠色發展理念貫穿農藥產業發展各環節,支持生物農藥等綠色農藥研發登記,推廣綠色生產技術 ;調整產品結構,支持發展高效低風險新型化學農藥,大力發展生物農藥,同時在中西部重點培育一批生物農藥優勢企業和綠色農藥制劑加工企業。

同時,多年來,國家及各地政府針對生物農藥在戰略指導、研發支持、縮短登記、補貼、示范先行等多項措施方面也持續發力鼓勵發展。可以說,這些宏觀因素都為生物農藥產業提供了良好的契機和巨大的成長空間。
▌生物農藥內涵、外延持續深入發展
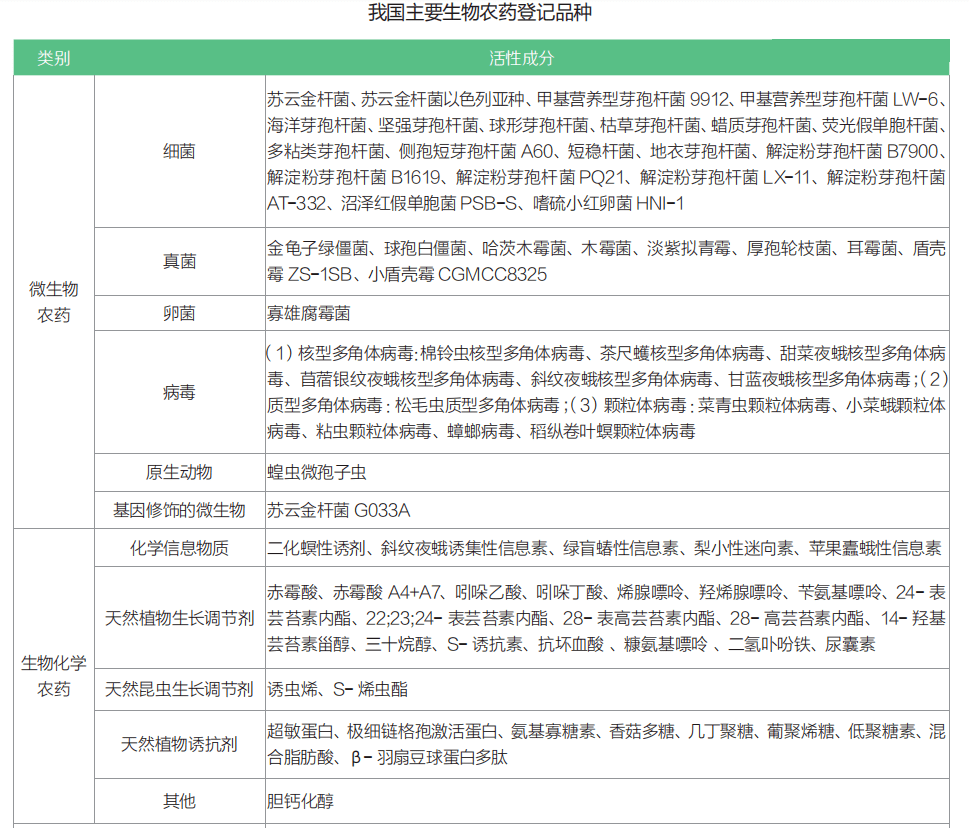
生物農藥到底是什么?目前,我國沒有對生其范疇進行明確的界定。我國傳統的生物農藥僅指微生物農藥,但隨著科學技術的迅速發展,生物農藥的內涵和外延也持續深入發展,對其概念和類別的探討也更廣泛。西北農林科技大學植保學院教授、博士生導師,西北農林科技大學無公害農藥研究服務中心主任張興教授于 2002 年系統地給出了生物農藥的概念、分類及特點,并得到了業界的認可。生物農藥,是指可用來防除病、蟲、草等有害生物的生物體本身及源于生物,并可作為″農藥″的各種生理活性物質。生物農藥包括生物體農藥和生物化學農藥兩類。生物體農藥指用來防除病、蟲、草等有害生物的商品活體生物,如天敵昆蟲、轉基因作物、真菌、細菌、病毒、線蟲、微孢子蟲等 ;生物化學農藥是指從生物體中分離出的具有一定化學結構的,對有害生物有控制作用的生物活性物質,該物質若可人工合成,則合成物結構必須與天然物質完全相同(但允許所含異構體在比例上的差異),如植物源農藥、昆蟲信息素及抗生素等。
生物化學農藥是指同時滿足下列兩個條件的農藥 :
一是對防治對象沒有直接毒性,而只有調節生長、干擾交配或引誘等特殊作用;
二是天然化合物,如果是人工合成的,其結構應與天然化合物相同(允許異構體比例的差異)。
主要包括以下類別:化學信息物質、天然植物生長調節劑、天然昆蟲生長調節劑、天然植物誘抗劑等。微生物農藥,是指以細菌、真菌、病毒和原生動物或基因修飾的微生物等活體為有效成分的農藥。如芽孢桿菌屬、鏈霉菌屬、假單胞菌屬等。植物源農藥,是指有效成分直接來源于植物體的農藥。如苦參堿、印楝素、魚藤酮、蛇床子素等。
農用抗生素,是指在微生物生命活動過程中產生的,對植物病原菌能在較低濃度下顯示特異性藥理作用(主要指抑制或殺滅病原菌的作用)的天然有機物。如阿維菌素、春雷霉素、多殺霉素、依維菌素、井岡霉素等。
但需要指出的是,農用抗生素是通過微生物發酵生產的,雖然也屬于生物農藥,但在登記資料要求方面,除部分試驗項目因產品特殊性質無法提供外(可申請減免),其他基本等同于化學農藥。目前世界上其他國家幾乎沒有將其作為生物農藥對待,但從來源、研究及應用現狀來看,抗生素類農藥在我國歷史上及當下仍然是生物農藥中相當重要的一類。


關于生物農藥的特點,目前較為一致的觀點是 :
專一性強,活性高 ;對環境安全 ;不易產生抗藥性;對非靶標生物相對安全;開發利用途徑多;作用機理不同于常規農藥 ;種類繁多,研發的選擇余地大。弱點就是藥效緩慢、有效活性提取難度大、藥性不穩定等。登記數量逐年攀升生物農藥賽道有多熱?
從登記上來看,近年,農業農村部一直在加快生物農藥登記,支持農藥企業研發生產,生物農藥登記數量、登記品種逐年攀升,已成為新農藥品種的主力軍,企業的生產能力和水平不斷增強。
在政策層面上,2017 年修訂的《農藥登記資料要求》縮短了生物農藥試驗和登記用時,新生物農藥可在一年內完成多地藥效試驗 ;微生物農藥、植物源農藥和部分生物化學農藥可以減免殘留試驗。
根據 2020 年 3 月 19 日,農業農村部制定的《我國生物農藥登記有效成分清單(2020 版)》(征求意見稿),共有微生物農藥有效成分 47 個,生物化學農藥有效成分 28 個,植物源農藥有效成分 26個,合計 101 個有效成分。而《中國生物防治學報》數據顯示,截至 2021年 11 月,我國全部農藥產品總數 43281 個,在登記有效狀態的生物農藥品種共 727 種,其中生物化學農藥 38 種、微生物農藥 54 種、植物源農藥 30 種,分別占農藥登記品種總數的 5%、7%、4%。以農藥制劑產品的登記數量測算,生物化學農藥 624 個,占比 1.4%;微生物農藥 542 個,占比 1.3%;植物源農藥 283 個,占比 0.7%。數據顯示,2019 年國內新登記生物農藥 11個,占所登記新品種的 47.8% ;2020 年國內新登記生物農藥 2 個,占所登記新品種的 33.3% ;2021 年新登記生物農藥 15 個,占所登記新品種的 55.6%。
▌農用抗生素成資本寵兒
農用抗生素作為生物農藥的重要一員,近年發展迅速,在大田和經作上都得到了廣泛的推廣和應用,而且也日益受到資本的追捧。我國農牧巨頭牽頭組織成立了″國家生物農藥科技創新聯盟,并持續加大投入布局了抗霉素、春雷霉素、阿維菌素等多個農用抗生素產品。
▌細分市場是未來掘金點
生物農藥最大的機會在發展中國家,中國將成為最強的、成長性最好的生物農藥市場。
可以肯定的是,未來我國農業將繼續圍繞食品安全和生態安全的重大需求,在國家農藥負增長的驅動下,研發新型、高效、低毒、環境友好型生物農藥是必要而迫切的,生物農藥注定是勢不可擋的,是未來農藥行業的風向標。相關機構預計,未來十年我國生物農藥市場份額也將從現在的10% 提升到 30% 左右。于廠商來說,還是要緊抓發展機遇,繼續加強對生物農藥新劑型、新靶標的開發,滿足作物種植和農戶的多元需求。但也應該看到,經過多年的高速發展,生物農藥市場規模快速增長的同時,競爭也越來越激烈。生物賽道的競爭已是一片紅海,陷入內卷化,眾多企業開始探索多元化經營,尋找新的市場增長點。是緊走還是慢行,未來生物農藥的掘金點在哪里?武漢科諾市場部高級經理孫剛忠認為,生物農藥品類的發展趨勢在于細分市場,例如種子處理劑、根系功能微生物以及微生物的特殊代謝產物的商業化。是的,細分市場大有乾坤。在大宗作物上,生物農藥廠商還是要重點關注土壤處理劑、種子處理劑的市場機會。而在果蔬為代表的經濟作物市場,土傳病害和線蟲等的發生面積仍將會繼續增加,細菌性病害防治藥劑的市場空間將進一步被打開,微生物農藥的用量會繼續增長,所以廠商要重點關注防治細菌性病害的研發和產品登記。如,惠民中聯已經開始融合幾丁聚糖、低聚糖素、蠟質芽孢桿菌、淡紫擬青霉四個與線蟲相關的證件,著重打造生物防控線蟲體系。同時,隨著果蔬種植端對提質增產的追求,全程生物解決方案的使用面積將繼續上升,廠商還是要重點圍繞作物,立足產品,做定制化的方案服務。
※ 以勒申明:
本文內容由以勒標準翻譯整理。以勒標準尊重知識產權,如轉載內容涉及版權問題,煩請聯系我們及時處理。翻譯/整理不易,凡轉載或引用本網站內容,請注明來源:杭州以勒標準,感謝您的支持!更多法規資訊實時跟蹤,可搜索“以勒標準”官方微信公眾號,獲取第一手法規資訊,掌握最佳貿易時機!
0571-8519 0521
157875742
infor@jirehstandard.com